Routine Outcome Monitoring (ROM): verschil tussen versies
k Kleine aanpassing |
|||
| Regel 36: | Regel 36: | ||
Notes: | Notes: | ||
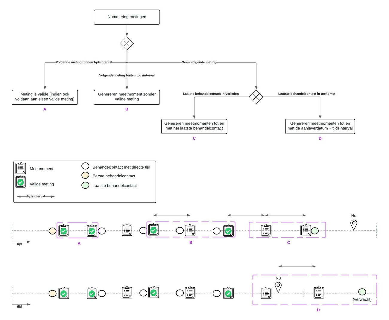
* Als er geen einddatum is bepaald voor een reeks, bepalen we | * Als er nog geen einddatum is bepaald voor een reeks, verwachten we dat er nog behandelcontacten gaan volgen. In dit geval bepalen we wel een laatste (ofwel meest recente) behandelcontact, maar valideren we nog niet of er een geldige nameting is geweest. | ||
* Als er een verwachte einddatum is ingevuld voor een reeks, dan kijken we voor een valide nameting binnen het tijdsinterval rondom de einddatum van de reeks | * Als er een verwachte einddatum (in de toekomst) is ingevuld voor een reeks, dan kijken we voor een valide nameting binnen het tijdsinterval rondom de einddatum van de reeks | ||
* Als de einddatum van een zorgtraject reeds voorbij is, dan kijken we naar het laatste (ofwel meest recente) behandelcontact | * Als de einddatum van een zorgtraject reeds voorbij is, dan kijken we naar het laatste (ofwel meest recente) behandelcontact | ||
|- | |- | ||
|Tussenmetingen | |Tussenmetingen | ||
|Voor mensen die langdurig in zorg zijn (en hetzelfde zorgtraject hebben) zijn regelmatigere tussentijdse metingen van ROM is wenselijk. Het gewenste tijdsinterval verschilt per instelling, daarom is een tijdsinterval in te stellen. | |Voor mensen die langdurig in zorg zijn (en hetzelfde zorgtraject hebben) zijn regelmatigere tussentijdse metingen van ROM is wenselijk. Het gewenste tijdsinterval verschilt per instelling, daarom is een tijdsinterval in te stellen. Voor informatie over het instelbare tijdsinterval, zie ''Tijdsinterval''. | ||
| | | | ||
|- | |- | ||
|Valide meting | |Valide meting | ||
|Een valide meting is een meting die: | |Een valide meting is een meting die: | ||
* | * is aangemerkt als ROM | ||
* volledig | * volledig is ingevuld | ||
* Als de diagnosegroep van het zorgtraject gevuld is, wordt met Beheer BI: Vragenlijst per diagnose bepaald of de vragenlijst in aanmerking komt voor de diagnose hoofdgroep. | * Als de diagnosegroep van het zorgtraject gevuld is, wordt met Beheer BI: Vragenlijst per diagnose bepaald of de vragenlijst in aanmerking komt voor de diagnose hoofdgroep. | ||
** Indien de diagnosegroep leeg is, tonen we | ** Indien de diagnosegroep leeg is, tonen we op dit moment geen meetmomenten in de dataset. | ||
|[[Bestand:ROM validemeting.jpg|gecentreerd|300x300px]] | |[[Bestand:ROM validemeting.jpg|gecentreerd|300x300px]] | ||
|- | |- | ||
|Tijdsinterval | |Tijdsinterval | ||
|Hiermee wordt gedoeld op de gewenste tijd tussen | |Hiermee wordt gedoeld op de gewenste tijd tussen ROM metingen. Zie ook definitie ''tussenmetingen''. De tijdsinterval is door de instelling zelf in te stellen. De tijdsinterval kan verschillen per type vragenlijst en diagnose en kan ingesteld worden via de beheertabel Beheer BI: Vragenlijst per diagnose | ||
|<code>Stuurinformatie > Beheer BI > Beheer BI: Vragenlijst per diagnose</code> | |<code>Stuurinformatie > Beheer BI > Beheer BI: Vragenlijst per diagnose</code> | ||
|- | |- | ||
|Meetmoment | |Meetmoment | ||
|Indien er geen meting plaatsvindt binnen | |Indien er geen meting plaatsvindt binnen het ingestelde tijdsinterval, wordt er een meetmoment aangemaakt. Dit is dus een moment waarop er een meting verwacht werd, maar deze niet is gedaan. | ||
|Zie ook "Totstandkoming - Stappenplan - stap 3: Nummering metingen" hieronder. | |Zie ook "Totstandkoming - Stappenplan - stap 3: Nummering metingen" hieronder. | ||
|- | |- | ||
| Regel 68: | Regel 68: | ||
|Alle meetmomenten binnen een zorgtraject in combinatie met de DBC’s. | |Alle meetmomenten binnen een zorgtraject in combinatie met de DBC’s. | ||
Binnen | Binnen één reeks moeten de onderstaande aspecten overeenkomen. Komen deze aspecten niet overeen, dan geldt dat als een andere reeks. | ||
*'''Inschrijving (en daarmee ook cliënt)''' | *'''Inschrijving (en daarmee ook cliënt)''' | ||
** Als een inschrijving eindigt, eindigt de reeks | ** Als een inschrijving eindigt, eindigt de reeks | ||
*'''Diagnose ''' | *'''Diagnose ''' | ||
| Regel 82: | Regel 80: | ||
** Enkel voor reeksen met één of meer geldige metingen | ** Enkel voor reeksen met één of meer geldige metingen | ||
** Als er een andere type respondent is, dan is dat een andere reeks | ** Als er een andere type respondent is, dan is dat een andere reeks | ||
*'''(Optioneel) vragenlijst code''' | *'''(Optioneel) vragenlijst code''' | ||
Versie van 23 sep 2022 08:31
Inleiding
Deze pagina dient als naslagwerk om de managementrapportages op de Routine Outcome Monitoring (ROM) te interpreteren en gebruiken.
De doelen van managementrapportage inzake ROM betreft het bieden van inzicht in:
- De (tijdige) inzet van ROM instrumenten op de juiste momenten
- De effecten van de ingezette behandeling
Op deze pagina is een overzicht van definities te vinden, gevolgd door een toelichting op de totstandkoming. De relevante toepassing van de ROM wordt als laatste uitgelicht.
Definities
Hieronder staan alle relevante termen met betrekking tot de ROM gedefinieerd en waar relevant extra toegelicht.
Totstandkoming
Stappenplan
Hieronder is het stappenplan uitgewerkt dat gevolgd wordt om de berekeningen voor de ROM te maken.
Per stap is toelichting gegeven en zo nodig een extra visualisatie toegevoegd.
Gebruikte beheertabellen en parameters
Hieronder zijn de parameters en beheertabellen met relevante toelichting te vinden. De dataset die voor de ROM gebruikt wordt is ROM meetmomenten.
| Parameters | Toelichting |
|---|---|
| BI_MARGE_RONDOM_EERSTE_BEHANDELCONTACT_VOORMETING | Bandbreedte in dagen rondom eerste behandelcontact zorgtraject waarbinnen een geldige voormeting afgenomen moet zijn |
| BI_MARGE_RONDOM_LAATSTE_BEHANDELCONTACT_NAMETING | Bandbreedte in dagen rondom laatste behandelcontact zorgtraject waarbinnen een geldige nameting afgenomen moet zijn |
| BI_INTERVAL_TUSSENMETINGEN_ZORGTRAJECT | Interval dat bepaalt hoeveel dagen na de vorige meting binnen het zorgtraject een tussenmeting afgenomen moet zijn |
| BI_MARGE_TUSSENMETING | Bandbreedte in dagen rondom het tijdstip bepaald in BI_INTERVAL_TUSSENMETINGEN_ZORGTRAJECT waarbinnen een geldige tussenmeting afgenomen moet zijn |
| GGZBI_TUSSENMETINGEN_ZELFDE_TYPE_VRAGENLIJST | Of een reeks rekening moet houden met aparte vragenlijst_codes of niet.
Mits parameter = JA, genereren we voor elke verschillende vragenlijst-code binnen een reeks, een nieuwe reeks Mits parameter = NEE, mogen de vragenlijsten onafhankelijk van elkaar afgenomen zijn NOTE: deze parameter wil ik nog hernoemen naar GGZBI_ROM_MEETMOMENTEN_ZELFDE_TYPE_VRAGENLIJST |
| Beheertabel | Toelichting |
|---|---|
| Beheer BI: Vragenlijst per diagnose | Per diagnosehoofdgroep kan het gebruikte ROM-instrument aangegeven worden.
In deze beheertabel kan ook het interval per type vragenlijst en diagnose ingesteld worden. (NIEUW!) |
| Beheer BI: Vragenlijst | Per vragenlijst kan worden aangegeven of deze wordt gebruikt als ROM- en/of CQI-instrument |
| Beheer BI: Parameters | Voor het instellen van o.a. de hierboven genoemde parameters. |
Toepassing
In dit deel worden de toepassingen toegelicht, deze toepassingen zijn gericht op het behalen van de doelen van de managementrapportage inzake ROM zoals beschreven in de inleiding van deze pagina.
Beheertabel
Zoals hierboven al vaker aangegeven zijn er een aantal dingen instelbaar via beheertabellen. Zie ook het overzicht van beheertabellen hierboven.
De instellingen van deze beheertabellen hebben invloed om de onderstaande toepassingen en dienen dus correct ingevuld te zijn om de toepassing zo nuttig en accuraat mogelijk te laten zijn.
(Delta) t-score
De instellingen vinden het vooral belangrijk om de t-scores te weten die bij een ROM meting hoorde. Daarnaast willen ze de delta t-score weten, zodat ze kunnen zien of een cliënt verbeterd of juist verslechterd in de loop der tijd.
Voor een gegenereerd meetmoment hebben we geen t-score. Daardoor kunnen we enkel t-scores vergelijken van valide metingen. We tonen in dataset ROM meetmomenten daarom enkel delta t-scores voor valide metingen ten opzichte van valide metingen. Dit houdt ook in dat voor gegenereerde voormeetmomenten, we geen delta t-score ten opzichte van de voormeting kunnen doen. Om dit te voorkomen, hebben we de ‘initiële meting’ geïntroduceerd. Dit is de eerste valide meting binnen een reeks. We hebben op deze manier dus twee type delta t-scores in de dataset: (1) delta t-score t.o.v. de vorige valide meting, (2) delta t-score t.o.v. de initiële meting.

Interpretatie Delta T-score
Zie de tabel hieronder voor de interpretatie van de Delta T-score:
| Code | Classificatie | Delta T-score |
|---|---|---|
| 1 | Hersteld | > 5 AND voormeting t > 42,5 AND nameting t < 42,5
|
| 2 | Verbeterd | > 5 |
| 3 | Onveranderd | -5 < delta t < 5 |
| 4 | Verslechterd | < -5 |
KPI's en dashboards
Voor de ROM biedt ValueCare verschillende dashboards in het portaal.
Deze zijn te vinden onder Meer dashboards > ROM > ROM - Delta t-score en Meer dashboards > ROM > ROM - Proces valide metingen.
Zie hieronder een overzicht:
| Dashboard | Tegel | Toelichting |
|---|---|---|
| Delta t-score | Delta T-score ROM per maand | Delta-T wordt per patient/behandeling berekend als de verschilscore tussen de vorige meting en huidige meting. |
| Delta T-score ROM per organisatieniveau | ||
| Delta T-score ROM per soort vragenlijst | ||
| Delta T-score ROM per RCI | ||
| Proces valide metingen | Valide ROM metingen per maand | De rapportage toont het aantal valide metingen. De rapportagedatum is gelijk aan de datum waarop de meting is afgenomen of anders de uiterlijke datum waarop de meting verwacht wordt. |
| Valide ROM metingen per organisatieniveau | ||
| Valide ROM metingen per soort vragenlijst | ||
| Valide ROM metingen per soort meetmoment | ||
| Effectmeting | ROM RCI score per maand | Alle RCI waarden van diverse meetinstrumenten zoals IDS-SR, HoNOS65, etc. gegroepeerd per dbc sluitdatum (einddatum DBC)
Deze rapportage laat de gemiddelde ROM Deltra-t score zien. |
| ROM HoNOS65 subschalen | Deze rapportage laat de ruwe scores van de voor- en nameting zien voor 11 vragen uit de HoNOS65 vragenlijst. | |
| ROM RCI score per diagnosegroep | Deze rapportage laat de ROM RCI score zien per diagnosegroep. In de tabel onder de grafiek is meer verdiepende data te vinden. Deze rapportage laat de gemiddelde ROM Delta-T score zien. | |
| ROM CANSAS subschalen | Deze rapportage laat de ruwe scores van de voor- en nameting zien voor 25 vragen uit de CANVAS vragenlijst.
Proportie cliënten met onopgeloste zorgbehoeften is het percentage cliënten dat minimaal 1 heeft gescoord op de subschaal "onopgeloste zorgbehoeften" tov het totaal aantal cliënten. | |
| Effectmeting Delta t-score | ROM Delta-T score per maand | Rapportage: gemiddelde ROM Delta-T score per maand. |
| ROM Delta-T score per org. niv. | Rapportage: gemiddelde ROM Delta-T score per organisatie niveau. | |
| ROM Delta-T score per diagnosegroep | Rapportage: gemiddelde Delta-T score per diagnosegroep. | |
| ROM Delta-T score per jaar | Rapportage: gemiddelde Delta-T score per jaar. |






